作者:BG集团日期:2026-02-21浏览:来源:BG集团官网
等细分领域集聚发展任务。依托以海目星、科杰技术等链主企业,建设华南激光谷产业园,打造激光与增材制造全产业链;参与珠江西岸先进装备制造产业带建设,发展精密数控磨床、超精密数控金属切割机床等高端产品,突破数控系统等关键核心技术。建设江门市人工智能与机器人产业核心承载区及深江经济合作区重要产业节点。
蓬江区为江门市高端装备制造产业“北组团”核心承载区,重点承担激光装备、数控机床、智能机器人等细分领域集聚发展任务。依托以海目星、科杰技术等链主企业,建设华南激光谷产业园,打造激光与增材制造全产业链;参与珠江西岸先进装备制造产业带建设,发展精密数控磨床、超精密数控金属切割机床等高端产品,突破数控系统等关键核心技术。建设江门市人工智能与机器人产业核心承载区及深江经济合作区重要产业节点。


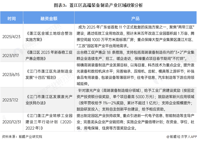
蓬江区高端装备制造产业政策体系呈现“1+N”架构特征,以《江门市蓬江区先进制造业发展“十四五”规划》为纲领,以专项扶持办法为支撑,形成覆盖产业全生命周期的政策矩阵。政策设计突出三个导向:一是精准滴灌,2023年出台的《发展激光产业扶持办法》针对激光与增材制造细分赛道,设置厂房建设、研发投入、规模提升等12条具体措施,提供项目奖励,体现对产业链关键环节的靶向支持;二是全周期服务,从招商引资阶段的项目落地奖励(固定资产投资奖励),到成长阶段的租金补贴、人才安居保障,再到发展壮大阶段的上市奖励、经营贡献奖,构建引进—培育—壮大闭环;三是空间重构,通过《全域土地综合整治实施方案》及“工改”系列政策,系统性解决产业用地碎片化问题,规划五年改造万亩工业园、释放千万平方米高标准厂房,为高端装备制造提供连片规模化载体。

蓬江区高端装备制造产业链总体呈“上游短板逐步补齐、中游整机集群成型、下游应用场景多元”的发展格局,以激光装备、数控机床、机器人等为核心,依托蓬江产业园(棠下镇为主)集聚发展:
上游基础支撑:核心零部件与基础材料环节存在短板,部分高端数控系统、精密减速器等依赖进口;但已培育力丰电机(伺服电机)、科杰技术(精密主轴)等企业。研发设计方面,依托五邑大学等院校开展产学研合作,海目星等企业建立技术研发中心,聚焦激光加工、智能控制等技术突破。
中游装备制造与集成:装备制造集群效应显著,棠下镇为核心集聚区,构建激光装备、数控机床、机器人、低空经济装备多核心板块。推进1500亩连片智能机器人产业园建设,强化产业集聚。
下游应用与服务:应用场景持续拓展,新能源领域、电子信息领域推、低空经济领域、摩托车产业智能化改造带动智能生产线需求,为高端装备提供稳定应用市场。服务端发展工业互联网运维、设备维保等配套服务,助力企业数字化转型。

从企业类型数量分布来看,蓬江区高端装备制造产业链企业主要为上游关键材料与零部件企业,拥有超过150家基本材料与部件企业、100余家高端装备整机制造与集成企业,高端装备整机制造与集成企业中又以机器人与数控机床企业为主。

依托国家持续强化的产业政策支撑,顺应高端装备制造业高速增长态势,蓬江区紧扣“强链、补链、延链”主线,系统梳理产业链全要素资源,靶向开展产业链精准招商。截至2024年,蓬江区高端装备制造产值已经超过百亿元,达到106.38亿元。2025年上半年,高端装备制造产业集群有力支撑了蓬江规上工业经济的平稳增长,产业集群规模同比增长5.4%。

蓬江区不断发挥区位优势,优化产业营商环境,吸引上下游企业集聚发展。近年来,新落地广东科杰高端装备创新中心、江门海目星激光智能装备、华南激光谷项目、江门市固定翼无人机暨航空智造产业基地等多个高端装备制造产业重点项目,产业规模不断壮大。

蓬江区高端装备制造企业数量不断增长,新注册企业数量也呈现出增长趋势,体现出该区域高端装备制造产业的向上发展,产业主体不断增多。2025年蓬江区高端装备制造新注册企业数量为158家,较去年增加17家。

注:查询关键词为“高端装备制造”“机器人”“数控机床”等;统计时间截至2026年1月底,下同。
截至2026年1月底,蓬江区高端装备制造产业不断发展,规上企业涵盖海目星(江门)激光、科杰技术、今科机床、快意(江门)压缩机等核心企业。高新技术企业数量达45家,科技型中小企业共12家,展现出了蓬勃的发展活力和强劲的增长潜力。

蓬江区高端装备制造企业整体围绕“激光装备、数控机床、机器人、低空经济”四大领域集聚,上游配套能力逐步补强,中游整机制造实力强劲,下游应用场景丰富,形成了较为完整的产业生态。集聚了海目星(江门)激光、科杰技术、今科机床三大龙头企业,以及广东海高激光、格林晟、宏遐自动化等激光产业链配套企业,但上游核心零部件如数控系统、精密轴承、高端激光器等仍存在“卡脖子”环节,本地配套率有待提升。

从蓬江区高端装备制造产业发展载体来看。蓬江区高端装备制造产业载体呈现“一核引领、多点协同”的空间格局。“一核”即蓬江产业园(棠下片区),作为国家级新型工业化产业示范基地和省级智能制造示范基地,是产业核心承载区,集聚海目星、科杰技术等龙头企业,2024年实现规上工业总产值近550亿元。多点即启动区东西片区、华南激光谷等专业园区,其中华南激光谷聚焦激光与增材制造全产业链。

从蓬江区高端装备制造产业融资情况来看,截至2025年,其产业融资活跃度一般,主要以龙头企业的股权融资事件为主。

据规划与产业发展现状,蓬江区高端装备制造产业呈现“一核多点”空间体系。棠下镇为核心引擎,依托蓬江产业园承载整机制造与系统集成;杜阮镇、荷塘镇等为多点拓展,杜阮主攻机器人及深圳产业转移,荷塘主攻临港配套及区域协同;环市、潮连、白沙承担应用配套、科技金融、都市服务职能。各镇(街)功能互补、错位发展,将形成“整机带动、配套跟进、全域协同”的产业链布局格局。